Undang Undang Republik Indonesia

Flow Chart Of President Of India


Indian Army Officer Recruitment Selection Boot Camp Military Fitness Institute
bootcampmilitaryfitnessinstitute.com

India Commonwealth Fund
www.commonwealthfund.org

Election Of President Of India Procedure Eligibility Nomination My India
www.mapsofindia.com

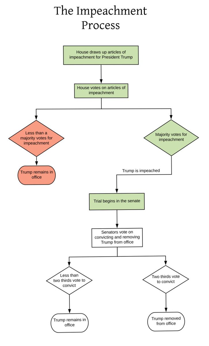
Kaham Hamidu On Twitter Just In Case You Didnt How It Works Trumpimpeachment Impeachmentday Impeached
twitter.com

Working Day Rights Conditions Tom Mann Corn Laws Robert Owen Iwa Eight Hour League Factory Act 1833
www.caef.org.uk

What Is A Flow Chart Answered Twinkl Teaching Wiki
www.twinkl.co.uk

Coronavirus The Economic Impact Of Covid 19 On India Raboresearch
economics.rabobank.com

Https Encrypted Tbn0 Gstatic Com Images Q Tbn 3aand9gcqxjggwzrpqg Ix Dzd Gzi8lxux2p3mfimumjzpxmcunbdixcv Usqp Cau
encrypted-tbn0.gstatic.com

Nj India Invest Pvt Ltd
www.slideshare.net

Summary Of The U S Presidential Election Process U S Embassy Consulate In Thailand
th.usembassy.gov

The Union Executive Articles 52 78 And 123 Under Indian Constitution
blog.ipleaders.in

This Amazing Flowchart Helps Find The Best Career Choice For You Within Minutes Business Insider India
www.businessinsider.in

The Union Executive Articles 52 78 And 123 Under Indian Constitution
blog.ipleaders.in

Karnataka State Election Commission
karsec.gov.in

Indian Polity Quick Guide Tutorialspoint
www.tutorialspoint.com

Blogs Compliance Calendar Llp
blogs.compliancecalendar.in

Matrix Flowchart Matrix Flowcharts Are Relatively Much More Complex To Construct And Read Compared To Other Flowcha Organizational Chart Org Chart Flow Chart
www.pinterest.com

Impeachment Process Of President In India By Easiest Way To Remember Youtube
www.youtube.com

Government Of India Structure Of Government Of India
www.elections.in

Donald Trump V The World Us Tariffs In Four Charts Bbc News
www.bbc.com

Caa Nrc The Two Together Pose A Serious Threat To India S Development Story
www.businesstoday.in

Administrative Chart National Institute For Empowerment Of Persons With Multiple Disabilities Niepmd India
www.niepmdexaminationsnber.com

How A Typical Coronavirus Case Progresses What It May Mean For Trump Business Insider
www.businessinsider.com

Flow Charts Problem Solving Skills From Mindtools Com
www.mindtools.com

Non Profit Organizational Chart Template Unique Template Non Profit Organization Chart Template Sample In 2020 Organizational Chart Chart Excel Templates Business
www.pinterest.com

How To Make A Flow Chart In Excel Tutorial Youtube
www.youtube.com

Jee Main Jee Advanced Cbse Neet Iit Free Study Packages Test Papers Counselling Ask Experts Studyadda Com
www.studyadda.com

Flow Chart Of Research Process Download Scientific Diagram
www.researchgate.net

Vice President Of India Powers Salary And List Of Vice Presidents
www.elections.in

A Dummy S Guide To The President Of India S Election
factly.in

Easylaw Interesting Articles How Are Laws Made In India A Simple Perspective
easylawinterestingarticles.blogspot.com

Municipal Corporation India Wikipedia
en.wikipedia.org

Difference Between Prime Minister And President With Comparison Chart Key Differences
keydifferences.com

Process Flow Chart
www.vidalhealthtpa.com

Corresp
www.sec.gov

Donald Trump S Incredible Infrastructure Flowchart Of Federal Building Permissions Quartz
qz.com

Explained How A Us President Can Be Impeached Explained News The Indian Express
indianexpress.com

How President S Rule In India Has Been Imposed Over The Years
www.livemint.com

List Of All Presidents Of India Since Independence
www.jagranjosh.com

Make A Flow Chart About The Developement Of India Under Colonial Rule Plzzz Answer My Brainly In
brainly.in

Prepare A Flowchart To Show The Various Organ Of The Indian Parliamentplease Give The Right Flow Brainly In
brainly.in

What Is A Flow Chart Answered Twinkl Teaching Wiki
www.twinkl.co.uk

Flowchart Of The Three Organs Of The Central Government Of India Along With The Different Levels Of Brainly In
brainly.in

A Dummy S Guide To The President Of India S Election
factly.in

Majorities In Parliament Types Of Majorities In Indian Parliament Indian Polity Notes
byjus.com

Apj Abdul Kalamdr A P J Abdul Kalam An Indian Scientist And The 11th President Of India Slow Cooker Hacks Crockpot Recipes Slow Cooker Slow Cooker Recipes
www.pinterest.com

Union Executive
www.slideshare.net

Indian Polity Quick Guide Tutorialspoint
www.tutorialspoint.com

Prepare A Flow Chart To Show Various Organs Of The Indian Parliament Brainly In
brainly.in

Chart As India Increases Covid 19 Testing New Infections Spurt
www.bloombergquint.com

How Does India Elect Its President An In Depth Guide Fyi News
www.indiatoday.in

About Us Organization Chart Our Lady Of Health School College Of Nursing Thanjavur Tamilnadu India
ourladynursingcollegetnj.org

How Is The President Of India Elected Indian Democracy Factly Youtube
www.youtube.com

Corresp
www.sec.gov

Corresp
www.sec.gov

Https Encrypted Tbn0 Gstatic Com Images Q Tbn 3aand9gcs Qhpuxr1do4acedinwhazl6mngdt Jipef0uuify4c Bc8vcj Usqp Cau
encrypted-tbn0.gstatic.com

Constitutional Framework Of India Government Public Sector India
www.mondaq.com

Government Of India Wikipedia
en.wikipedia.org

Process Of Trial Of Civil Cases Suits In India Litigation Mediation Arbitration India
www.mondaq.com

Ipab Process Flow Chart Intellectual Property India
www.mondaq.com

Office Of The Registrar Standard Practice Guides University Of Michigan
spg.umich.edu

Building Organizational Structures Openstax Intro To Business
courses.lumenlearning.com

Coronavirus Highlights India Registers First Covid 19 Death Canadian Pm S Wife Tests Positive The New Indian Express
www.newindianexpress.com

Https Encrypted Tbn0 Gstatic Com Images Q Tbn 3aand9gctb4s5wods Bdrpvb3aq5 Bxn Vr1lx7hyfkemuvmv Yacp Djf Usqp Cau
encrypted-tbn0.gstatic.com

The Banking Laws Amendment Bill 2012 An Insight Finance And Banking India
www.mondaq.com

Donald Trump S Incredible Infrastructure Flowchart Of Federal Building Permissions Quartz
qz.com

List Of Presidents Of India Since India Became Republic My India
www.mapsofindia.com

Get Custom Organizational Charts Online For Free Canva
www.canva.com

Effects Of Low Oil Prices Chart Business Insider
www.businessinsider.com

What Type Of Powers Does Our Indian President Have Quora
www.quora.com

The Process Of Prosecution Criminal Trial Against Dishonor Of A Cheque Under Sec 138 Of The Negotiable Instruments Act 1881 Litigation Mediation Arbitration India
www.mondaq.com

The Legislative Process Flow Chart Youtube
www.youtube.com

Articles Related To The President Of India At A Glance
www.jagranjosh.com

Https Encrypted Tbn0 Gstatic Com Images Q Tbn 3aand9gcsovdgfvrzfx8s0nqejfhaxw5lieifsj1solmjvmpsdt6s26rqy Usqp Cau
encrypted-tbn0.gstatic.com

Mapping The Global Flow Of Foreign Aid Visual Capitalist
www.visualcapitalist.com

Patent Filing Procedure In India Lexology
www.lexology.com

President And Vice President
www.slideshare.net

7 Types Of Organizational Chart Templates That You Can Steal Slideuplift
slideuplift.com

The Bureaucracy How Is It Structure United States Government
courses.lumenlearning.com

Examples Of Flowcharts Organizational Charts Network Diagrams And More
www.edrawsoft.com

Nuclear Power In India Indian Nuclear Energy World Nuclear Association
www.world-nuclear.org

Flowchart Of The Organs Of The Government And What They Consist Of Social Science The Indian Constitution 14426660 Meritnation Com
www.meritnation.com

Https Www Crackias Com Uploads Pdf Books Samples Prelims Gs Complete Pdf

Raising Questions Over Cong China Relationship Jp Nadda Says Rahul Gandhi Dividing Nation And Demoralising Armed Forces
www.aninews.in

Flowchart Supreme Court Miteeminds Learning Solutions 2020
miteeminds.co.in

Image Result For How To Make An Organizational Chart For A Small Business Organizational Chart Org Chart Chart
www.pinterest.com

The Election Process Of The Us President Made Simple Clearias
www.clearias.com

Department Of Space Wikipedia
en.wikipedia.org

Union Executive
www.slideshare.net

Flow Chart Of Authority In Today S Egypt
www.juancole.com

Indian Polity Quick Guide Tutorialspoint
www.tutorialspoint.com

Organizational Structure And Army Of The East India Company Shrimpamongwhales
shrimpamongwhales.com

Parliament Of India Wikipedia
en.wikipedia.org

President Of India Article 52 62 President Elections Powers Impeachment Process Upsc Indian Polity
byjus.com

Flowchart Of President Obama S You Can Keep Your Plan Period Defenses Keith Hennessey
keithhennessey.com

Organization And Management
www.kone.com

Oting Process Flow Chart Download Scientific Diagram
www.researchgate.net

Mapped The Ins And Outs Of Global Remittance Flows
www.visualcapitalist.com

What Are The Powers Of The Prime Minister In India Quora
www.quora.com

Chart As India Increases Covid 19 Testing New Infections Spurt
www.bloombergquint.com

Organisation Of The Bharatiya Janata Party Wikipedia
en.wikipedia.org

Draw The Flow Chart Of The Stages Of Election Process Brainly In
brainly.in

Trump Impeachment A Very Simple Guide Bbc News
www.bbc.com

Parliament Of India Wikipedia
en.wikipedia.org

close